
项目实施阶段与过程
智慧消防
任务分解
阶段一
《小珠山火灾》主题讨论会
项目任务
1.通过采访调查和信息检索,了解小珠山火灾的危害和影响有哪些。
2.通过小组讨论与专家访谈,了解山林火灾发生的常见原因。
3.通过研讨会和文献检索,找到预防和处置山林火灾发生的方法与措施。
4.通过地理模型设计学习,学会进行山林模型构建,形成小珠山微模型实施方案。
人工智能与学科融合分析
项目材料
绘图纸、电子讨论屏、笔、模型制作教程、3D软件、草皮、废纸、模型植被、剪刀、开源硬件、木板。
项目实施过程
1.学生进行信息检索,查找新闻原貌,了解火灾发生的具体情况;
2.组织学生讨论会,讨论火灾发生的具体情况、原因、救援困难和会出现的突发情况;
3.学生进行火灾模演,体验火灾发生后的心理情感;
4.组织学生进行文献检索,了解山林火灾救援的常见措施与方法;
5.组织研讨会,创新碰撞新的火灾预警与救援措施。
学生表现与收获
学生通过学习和查阅资料,了解小珠山火灾发生的原因,知道山林火灾的危害和影响等。而且经过讨论在山火扑灭过程中的困难,提升了学生的环保意识和消防观念,能从实际生活中发现问题试着去设计智慧消防系统。
《小珠山火灾》主题讨论会
《小珠山火灾》讨论报告
阶段二
参观消防站,培养学生的消防意识
项目任务
1.参观消防站。学习消防常识,了解消防灭火流程与步骤,掌握火灾逃生的方法。
2.认识消防器械。学习人工智能技术在消防中的应用方法。
3.访谈对话。与消防战士进行交流对话,了解消防战士的工作环境,学习他们严于律己,吃苦耐劳精神,形成个人刻苦学习、服务社会的优良品质。
4.学习总结。把在参观活动中的所见所闻、所思所想,写成活动日记,记录对本次活的内心感受和变化。
人工智能与学科融合分析
与科学、综合实践和安全教育相融合,学生在参观体验消防和我们的密切关系,参观认识消防器械,学习人工智能技术在消防中的应用。学习安全知识及怎样预防火灾事故的发生,激发学生的消防意识和对消防员的敬佩。
项目材料
录音笔、采访提纲、照相机、录像机、队旗、记录本等
项目实施过程
1.方案设计。根据活动要求,设计参观方案。
2.活动联系。提前与区消防中队联系,沟通观察时间、注意事项等具体内容。
3.活动准备。从家长、学生、学校三个方面做好一切准备,包括天气、着装、工具、交通方式、安全预案、行动路线、参观流程等。
4.活动实施。根据方案前往消防大队参观、访问,观看消防军事演习,学习消防知识展板,聆听消防教官现场授课。
5.采访交流。分小组与消防教官进行交流,了解消防相关知识与问题,观摩消防车配备工具和器材,学习人工智能技术在消防中的应用。







阶段三
山林沙盘、消防站设计方案
项目任务
1研讨山林火灾智能预警系统各项功能与需求
2.研讨设计山林火灾智能预警系统各功能的实现方法
3.根据功能需求进行山林火灾智能预警系统的图纸设计
4.根据图纸和功能遴选所需要的开源硬件和模型材料
5.根据设计方案、图纸和流程图,进行不同形式和不同层次的模型搭建
6.利用AIFish软件进行程序编写,以实现各种功能的流程设计、算法设计、编程设计和程序调试与纠错
人工智能与学科融合分析
项目材料
废纸、泡沫、石膏纸、颜料、水纹胶片、模型树、木板、米尺、超轻粘土、染料、积木等。
项目实施过程
一、功能设计
根据项目目标和所要实现的功能设想,为项目产品设计出具体的功能列表。
(一)智能探测
1、智能定位
2、智能报警
3、智能灭火
二、实现方法设计
(一)实现方法探索
为上面的各项功能进行方法设计,每一项功能找到对应的实现方法,包括硬件材料、环境部署、技术方式、编程设计等。
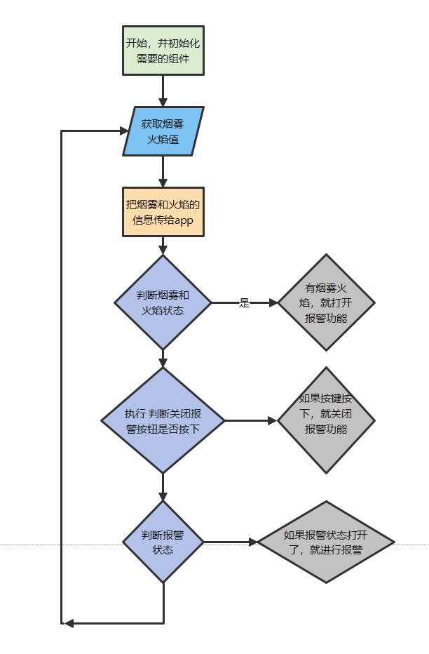
1.智能探测。实现方式通过烟雾传感器和火焰传感器来进行火情的探测,智能模块在火情重点区域进行布防。
2.智能定位。对山林进行编号,有火情时能准确定位。
3.智能报警。智能探测通过烟雾传感器和火焰传感器来进行火情的探测,一旦探测到有火情,就将信息传送到智能消防站,消防站里的警报就会响起,同时警示灯也会由绿转为红,并根据定位,语音播报火情位置,实现智能报警。
4.智能灭火。当无人机方队接收到报警信息后,就会进行无人机巡防和灭火,将火灾消灭在萌芽状态。
(二)分学段实现要求
1.4-5年级学生。了解2-3种山林火灾预警实现技术与方法,能在创新设计中有选择使用。
2.6年级学生。了解2-3种山林火灾预警实现技术与方法,能理解设计原理,对原理有一定的探索与学习。
3.7-8年级学生。了解2-3种山林火灾预警实现技术与方法,能根据需要选择适当的技术进行创新设计与制作,实现山林火灾预警。
4.9年级学生。获得3-5种山林火灾预警实施技术与方法,并能根据目前研究成果提出有创新性的设计和想法,并能把想法植入项目设计中。
三、图纸设计
根据产品功能设计,针对每个功能进行物化设计,用什么样的材料,什么样的造型,什么样的位置。然后再根据所有功能的外形物化设计进行结构化组合,形成一个有机整体。
四、器材遴选
根据功能需求进行相关器材筛选,包括物联板、红黄绿指示灯、火焰传感器、烟雾传感器、有源蜂鸣器、按钮、导线电池、语言模块、AIFish编程软件、电脑等。
模型制作材料:废纸、泡沫、石膏纸、颜料、水纹胶片、模型树、木板、米尺、超轻粘土、染料、积木等,了解每种材料的特性和功能,选择最适合的材料。
1.4-5年级学生
在教师指导下,能够确定简单的硬件和设计材料,了解硬件和材料使用方法,根据图纸设计出各器件的逻辑顺序和工作流程。
2.6年级学生
在教师指导下,能够确定适合的硬件和设计材料,能够对所选器材的功能进行阐述。
3.7-8年级学生
学生能够独立探索出比较前端的各器材,并能说出其功能作用和工作原理,以及目前在社会发展中的应用。
4.9年级学生
学生能够独立探索出比较前端的各器材,能对器材提出创新性的改进设想与初步探索。
五、模型搭建
学生根据设计方案、图纸和流程图,能够进行不同形式和不同层次的模型建设,能对模型框架提出建设性改进建议,对材料选择提出个性化主张。
1.4-5年级学生。能利用废旧物品进行简单模型搭建,形成简单的山林火灾预警模型,对模型各部分进行名称设定和功能说明。
2.6年级学生。能利用身边材料进行比较详细复杂的模型搭建,通过采购相关开源硬件,进行基本功能配置,实现项目的模拟测试与功能实现。
3.7-8年级学生。能借助与企业工程师的联合研发,实现商业产品的设计制作,能够形成可操作演示的产品模型。
4.9年级学生。能够根据与企业工程师的联合,形成可操作产品,实现相关功能,并能对产品进行扩展和升级,提出新的设计建议
六、编程设计
学生利用AIFish软件进行程序编写,根据不同学段操作要求,能进行各种功能的流程设计、算法设计、编程设计和程序调试与纠错。
1.4-5年级学生。了解所应用的编程软件,熟悉软件中的基本命令和算法原理。
2.6年级学生。能掌握所应用的编程软件,熟悉软件中的基本命令和算法原理,对基本命令进行合作式编程设计,实现基本功能。
3.7-8年级学生。能掌握所应用的编程软件,熟悉软件中的基本命令和算法原理,对各功能实现合作式编程设计,实现各种智能监测与预警功能。
4.9年级学生。能掌握所应用的编程软件,熟悉软件中的基本命令和算法原理,对各功能实现合作式编程设计,实现各种智能监测与预警功能,并对各功能进行分析,提出更好的改进思路。
七、产品制作
学生能够根据不同学段实际水平进行不同要求的产品制作与创新设计,从图纸设计、简单模型搭建、规范沙盘搭建、初产品设计到精细产品研发,进行阶梯式的学习。
1.4-5年级学生。实现方案设计、图纸规划和简单废旧材料的模型搭建,了解基本硬件需求与原理,能进行功能解说。
2.6年级学生。实现比较完整的模型构建,能选择适合的硬件,通过编程实现几个简单的基本功能,在工程师帮助下,了解其它功能的实现方式和所需要硬件。
3.7-8年级学生。在工程师帮助下,能够制作出完整的可演示产品或演示模型,了解各硬件功能和编程语言设计,能进行详细的解读。
4.9年级学生。在工程师帮助下,能够制作出完整的可演示产品或演示模型,了解各硬件功能和编程语言设计,能进行详细的解读,并能提出更好的解决思路和设计思想。
学生表现与收获
1.学生学会了利用多学科知识来解决问题;
2.学生学会了图纸设计的方法,了解了模型设计的比例搭配;
3.学生学会了根据功能需求寻找和发现需要的材料;
4.学生在项目设计中,学会了合作与倾听,学会了分析与思考问题;
5.学生在设计制作中,体验了火灾对社会生活的危害,培养了关注生活关爱社会的品格。
阶段四
阶段四:开源硬件编程实现智慧消防站
项目任务
1.环境搭建。利用开源硬件搭建智慧消防系统。
2.编程设计。根据智慧消防的项目功能设计与需求,进行程序编写,实现智能探测、智能报警、智能灭火和智能探索定位,并可实现手机APP的远程监控。。
3.功能调试。对智慧消防程序进行演示、纠错与调试,形成具体可控的智慧消防系统。
人工智能与学科融合分析
1.利用美术知识进行环境美化搭建。
2.利用数学知识进行测量与数据分析计算。
3.利用信息技术编程知识进行编程设计。
4.利用语文知识撰写项目演示报告。
项目材料
物联板、红黄绿指示灯、火焰传感器、烟雾传感器、有源蜂鸣器、按钮、导线电池、语言模块、AIFish编程软件、电脑。
项目实施过程
1.软件学习。学习AIFish编程软件的使用,能熟练运用软件进行程序编写。
2.硬件搭建。将各开源硬件根据模型沙盘进行组装和连接。将物联板、红黄绿指示灯、火焰传感器、烟雾传感器、有源蜂鸣器、按钮、导线电池、语言模块进行连接,组建好智慧消防硬件系统。
3.环境美化与布置。根据模型的具体设计,在组装完硬件后进行美化操作,形成完美无暇的智慧环境。
4.编程设计。通过小组合作与自主探索对开源硬件进行编程设计。
5.程序调试。对程序进行分步调试。
6.演示模拟。程序完成后,对智慧消防系统进行统一测试。
学生表现与收获
通过编写连接开源硬件并编写程序,学习Mixly软件的使用。培养学生的高级思维能力和逻辑分析能力。
手机APP网络程序
程序说明图
阶段五
操控无人机灭火演练
项目任务
1.学习无人机的操作使用方法。
2.根据指令,结合演示场景,进行规定航线的模拟灭火。
3.探索多种灭火操作方法,学会选取最佳路线。
4.研讨交流在操作无人机灭火过程中的感受与体验,形成爱护自然环境的品格。
人工智能与学科融合分析
本任务实现了小学数学、信息技术、地理、人工智能学科相融合。学生通过编程控制无人机进行巡航执行任务,对巡航航线进行精准计算,通过对模拟真实山火场景进行地理位置分析,实现对模型火灾的地理预判、位置定位、低空灭火和顺利返回。
项目材料
无人机、IPAD、无人机操控软件。
项目实施过程
1.认识无人机结构与组装方法。
2.学习无人机的操作方法与编程方法。
3.根据山林模型和火灾情况进行无人机灭火演示。
4.交流在无人机灭火过程中的感受与思考。
学生表现与收获
通过操控无人机飞行,根据配音和背景音乐体验灭火的紧张过程,进行灭火演练。拍摄演练视频并进行剪辑。
阶段六
智慧消防分享会
项目任务
1.演示解说会。通过模拟演示,解析山林火灾预警系统的各功能、原理及实现方法。
2.发布火灾预防建议书。经过对青岛山林火灾情况的调查分析,制定并发布《山林火灾预防建议书》。
人工智能与学科融合分析:
本任务把语文、信息技术、地理与科学学科相融合,对模型的编程设计、科学原理、材料的选取、模型搭建、地理环境的调查进行了详细分析,形成汇报PPT,并制作发布成研究报告,撰写出《山林火灾预防建议书》。 通过技术手段实现对产品各功能的立体化展示,解析创新思路、应用技术、实现的功能。
项目材料
智慧消防设计汇报PPT、山林沙盘地图、智慧消防系统灭火演练视频。
项目实施过程
环节一:制定展示PPT和解说词。利用PPT制作产品解说稿,详细阐述每一个设计过程、思考方式、思维碰撞和成果。
环节二:完善与调试模型或产品。对制作完成的产品模型或演示产品进行功能调试,以便能够全方位展示产品效果。
环节三:进行现场演示展示。根据不同学段要求,能配合场景进行解说。
环节四:谈自己在这个项目中的收获,并对项目进行评价。
学生表现与收获
通过分享会,每个同学都会为彼此的创意所惊叹,本次项目研究的开展使学生的综合素质有了进一步的提高,他们不仅学到了科学研究的基本知识和思维方法,丰富了自己的知识和技能,他们的与人交往能力,团结合作能力也得到了锻炼和提高,源自生活的项目,还引起了他们对生活的关心和热爱,使他们产生了强烈的好奇心和主动探探究的内驱力,必将对他们今后的学习和生活产生积极的影响。
学校: 青岛西海岸新区五台山西路小学